I'm designing an app in 5 days
I'm an advocate for doing stuff instead of talking about stuff. I always have been and always will be. Which is the main reason I hate meetings and is the sole reason why I'm designing an app in 5 days.
Day 1: The idea
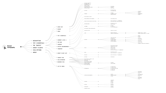
Today I talk through the idea, do a bit of brainstorming and think about the type of data I'd like to include within the app
I made a short .gif which showcases a bit of the work we completed today. At this stage, it’s literally words on a blank page. A complete brain fart. Which is always a great way to kick off a project

I've opted to record the process in a video format - this is completely new for me!
Your feedback (publicly or privately) will help me improve. I welcome feedback in all forms; as trivial as the film making style, as high-level as the structure of the content or as potent as the idea, process or software I'm using
Write a comment, send me a message on Twitter, LinkedIn, Instagram or send me an Email at info@darceybeau.co.uk and let me know your thoughts 😄
Additionally, I will be publishing here on my blog once tomorrows video is live. So, feel free to subscribe to my mailing list using the subscribe button at the bottom of this page if you'd like to stay updated
Thank you for taking the time to read this and I will see you tomorrow 👋
- Darcey Beau
P.S. In the video I refer to "digital nomadic entrepreneurs" If you're unsure what Digital Nomads are (and what they do), I wrote a popular article, called: "A numinous adventure into a digital nomadic lifestyle"